近日,第八届安徽省中学生职业模拟挑战赛决赛成功举办。合肥九中在此次比赛中斩获佳绩,学校荣获“最佳组织奖”,合肥九中高二年级郑雨薇(指导老师:程红利)荣获高中组二等奖,高二年级管雨晨(指导老师:徐梦琨)荣获高中组三等奖。




(郑雨薇,管雨晨)
职业模拟挑战赛是融合自我认知、职业模拟和生涯规划的赛事,目的在于“以赛代培”,向社会普及生涯教育的理念、给学校生涯教育提供一个交流和实践的机会。安徽省于2017年开始举办中学生职业模拟挑战赛,已连续举办八届。通过比赛的形式增强中学生的生涯探索能力,提高教师的生涯教育水平,普及生涯教育的理念,促进安徽省生涯教育的蓬勃发展。
第八届安徽省职业模拟挑战赛于2023年12月启动,历时9个月,通过校内选拔、指导老师一对一指导、参赛选手的全力以赴,几十次反复打磨规划书、展示文稿、演讲稿,最终在决赛中取得优异表现。
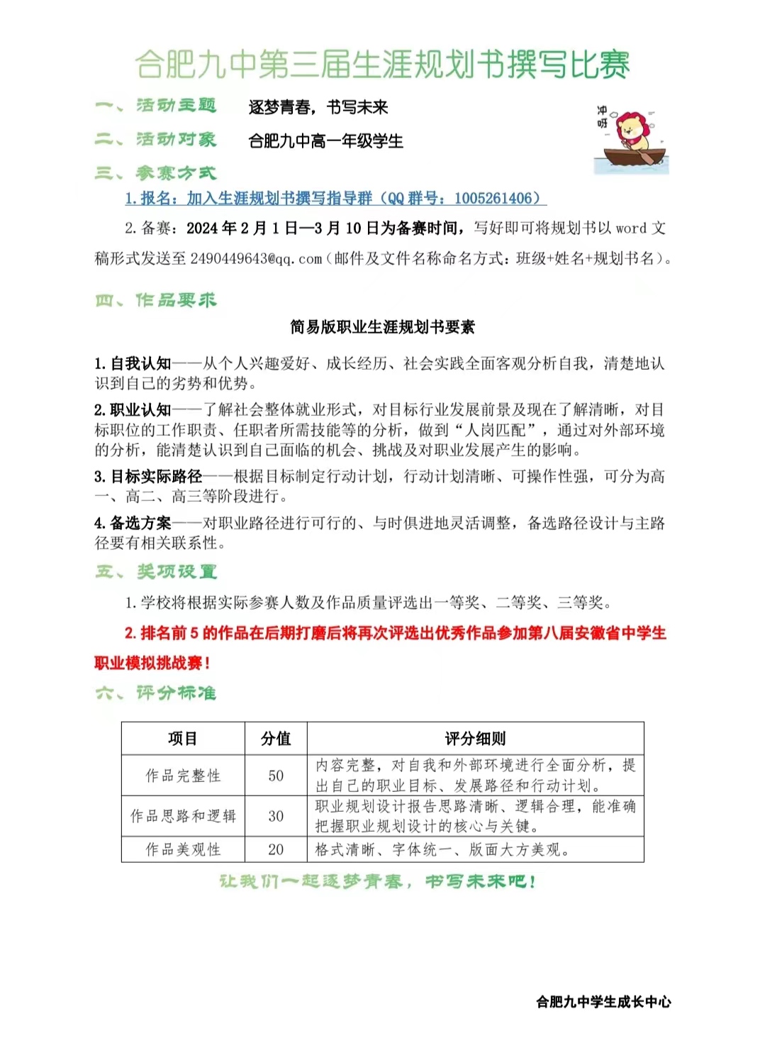
2024年2月寒假期间,合肥九中举办了“逐梦青春,书写未来”第三届生涯规划书撰写比赛。政教处及高一年级部以寒假五育作业的形式组织学生参与该项活动,经过班主任的积极宣传、精心指导,学生们的认真撰写,最终涌出67份优秀生涯规划书作品。

2024年3月13日,7位一等奖获得者们在学生成长中心进行了一场精彩纷呈的生涯规划主题演讲。经过激烈角逐后,管雨晨与郑雨薇荣获校内特等奖,在学生成长中心2位心理教师的指导下继续修改和完善各自的生涯规划书,备战第八届安徽省职业模拟挑战赛初赛。


2024年4月17日,在经过又一个月对生涯规划书及演讲稿的打磨和完善后,两位选手录制参赛演讲视频,演讲过程中,他们以自身成长经历与实践经验为引,语言流畅、表达清晰,充分展示了当代学子自信昂扬的精神面貌。




2024年暑假期间,两位选手结合老师提出的完善建议,积极主动多次打磨作品,并针对相关问题编写问卷进行社会调查、查阅知网文献、思考当下人工智能发展对所选职业的挑战及机遇,进一步扩充自我认知及职业了解。

(郑雨薇与管雨晨生涯规划演示PPT中的精彩内容展示)
2024年9月7日-8日,共有来自全省60所高中组选手与30名中职组选手参加决赛。学校两位选手参与团辅破冰活动、个人生涯规划现场展示、团体职业情景剧设计及展示等环节。




(郑雨薇所在团队的情景剧展示)

(管雨晨所在团队的情景剧展示)
学校始终把学生的生涯规划教育视作重要任务,通过多元化的方式,全方位地为学生提供指导:积极组织教师参加专业的青少年生涯规划师培训,以提升教师队伍的专业素养和指导能力;开展丰富多样的生涯教育主题课程和讲座,让学生更深入地了解自我、认识世界、探索未来;举办各类生涯规划活动和比赛,通过实践让学生更好地了解和掌握生涯规划的方法和技巧;引进家长资源,邀请他们分享自己的职业经历和人生感悟,以此拓宽学生的视野和思考角度。这些举措共同构建了一个完整、实用、高效的生涯教育体系。学校也将继续探索和开拓生涯教育及培育全面发展的人的有效途径,助力学生在成长的道路上不断前行。祝愿合九学子心中有梦,眼中有光,脚下有路,勇往直前,创造美好人生!
稿件来源:政教处
图片:政教处
撰稿人、一审:程红利
二审:马亚亮
三审:汪玉慧
扫一扫在手机打开当前页